Conversion of a Peasant Sugar Factory

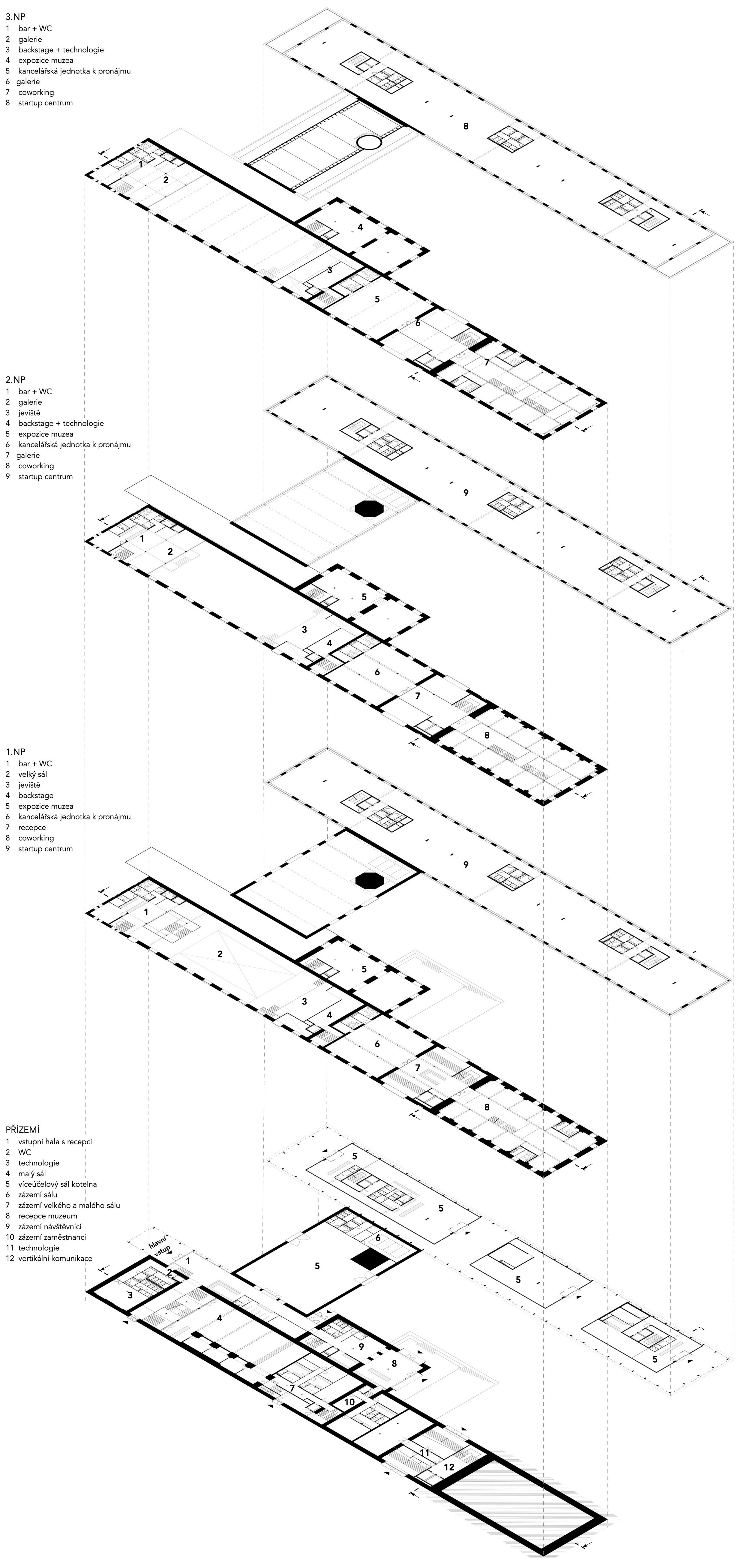
The project explores the quiet transformation of a rural sugar factory in Lázně Toušeň — a once industrious site now reimagined as a cultural and social anchor for the local community. Rather than erasing layers of history, the design embraces them — extending the life of the industrial complex through architecture that listens, connects, and revitalizes.

The former sugar house becomes the heart of the new ensemble: its robust brick shell now housing a cultural centre, coworking spaces, traditional offices, and a café. These new functions are delicately woven into the rhythm of the old structure, celebrating its generous scale while softening its rawness with daylight, transparency, and warmth.

To one side, the former boiler house is reimagined as an exhibition space — a room for reflection and encounter, where art and memory coexist. Between these two historic volumes, a new structure is introduced: a slender, flexible building that quietly ties the whole complex together. Elevated on thin columns, it forms a light, multifunctional pavilion — open to future needs, shaped by its slatted façade and the void beneath it.

Together, the buildings form a dialogue across time — a choreography of mass and void, brick and shadow, purpose and possibility. This is not merely a conversion, but a careful reawakening of place — where the past is not preserved in stillness, but carried forward through use.

Previous
Previous

PRAGUE 1, INTERIOR DESIGN

Next
Next

CESKE BUDEJOVICE, MASNÉ KRÁMY